• 当前位置:首页  教育教学  教学改革
  • 龙财喜报│我校获批省高等教育教学改革项目立项10项与结题验收10项

    【作者:教务处 | 发布日期:2023-05-19】

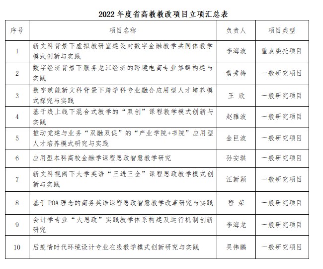
    近日,黑龙江省教育厅公布了2022年度高等教育教学改革研究项目立项与结题的结果,我校获批立项10项,其中1项重点委托项目、9项一般研究项目;获批一般研究项目结题10项。

    本次获批的项目聚焦“四新”建设和课程思政等前瞻性、探索性研究,对进一步深化教育教学改革具有积极的推动作用。希望各项目组积极发挥引领作用,按期开展研究工作,扎实推进项目实施。学校将加强获批项目的过程监管,稳步提高项目研究水平,切实推进教育教学创新,不断提高应用型人才培养质量。

                                                                                                         教务处

                                                                                                    2023年5月19日